J9平台主页
院长信箱
书记信箱
首页
学院概况
学院简介
历史沿革
现任班子
师资力量
机构设置
综合办公室
学生工作办公室
化学工程系
应用化学系
环境工程系
生物工程系
储能工程系
化学工程实验中心
本科教学
专业设置
专业建设
教学建设
实验室安全
实践教学
研究生培养
导师信息
培养方案
教学管理
科学研究
科研机构
科研项目
科研成果
平台仪器
招生就业
招生工作
就业工作
党政工会
组织机构
党建工作
工会工作
学团工作
思想政治教育
学风建设
校园文化
资料下载
您目前的位置:
首页
»
本科教学
»
专业建设
» 正文
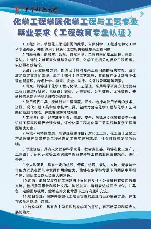
化学工程学院化学工程与工艺专业毕业要求(工程教育专业认证)
发布日期:2021-11-10 阅读次数:
安博手机站官方网站入口
|
米兰平台
|
多宝登录平台
|
安博线上官网(集团)官方网站
|
九游电子_九游(中国)
|
九游网页版
|
九游·体育(jiuyou.com)官方网站
|
米兰登录官网
|
开云世界杯
|